论文题目:Contact-independent killing mediated by a T6SS effector with intrinsic cell-entry properties
论文作者:Li Song, Junfeng Pan, Yantao Yang, Zhenxing Zhang, Rui Cui, Shuangkai Jia, Zhuo Wang, Changxing Yang, Lei Xu, Tao G. Dong, Yao Wang and Xihui Shen
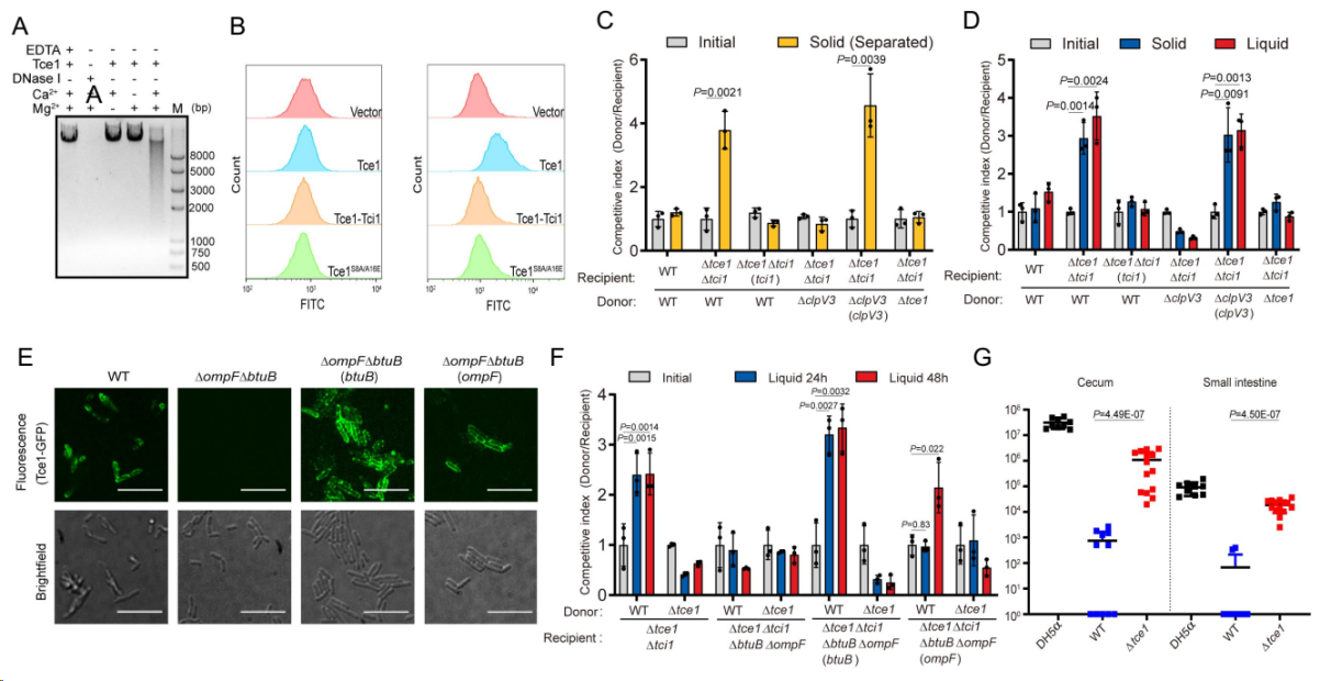
细菌VI型分泌系统广泛分布于革兰氏阴性细菌中,是一种细菌间相互竞争的分子武器。现有报道认为T6SS参与细菌间竞争作用依赖于细菌-细菌间的紧密接触。本研究发现假结核耶尔森氏菌第三套T6SS(T6SS-3)可通过分泌一个Ca2+和Mg2+依赖的DNA水解酶类的效应蛋白Tce1发挥杀菌功能。效应蛋白Tce1不仅介导了T6SS的接触依赖型杀菌作用,而且还介导了T6SS的接触非依赖型的杀菌作用。研究发现,Tce1在发挥接触非依赖型的杀菌作用中,需识别并结合被攻击者细菌外膜上的受体蛋白分子BtuB和OmpF,进而在细胞周质蛋白TolB 的参与下,完成跨膜转运,进入被攻击者胞内完成其杀菌功能。研究还发现,该效应蛋白Tce1可参与小鼠肠道内细菌间的竞争作用,促进假结核耶尔森氏菌在肠道内的定殖。假结核耶尔森T6SS-3通过效应蛋白Tce1发挥接触依赖型和接触非依赖型的这种双模式杀菌功能现象的发现,在理论上极大的扩展了当前对于T6SS杀菌功能的认识,在实践中将为临床上耐药菌生物防控提供新的策略,也为Tce1样效应蛋白在农业病原菌的防治与环境生态治理中发挥重要作用奠定了理论基础。然而,效应蛋白Tce1靶向进入被攻击细菌的具体分子途径还需不清楚。
论文摘要:Bacterial type VI secretion systems (T6SSs) inject toxic effectors into adjacent eukaryotic and prokaryotic cells. It is generally thought that this process requiresphysical contact between the two cells. Here, we provide evidence of contact-independent killing by a T6SS-secreted effector. We show that the pathogen Yersinia pseudotuberculosis uses a T6SS (T6SS-3) to secrete a nuclease effector that kills other bacteria in vitro and facilitates gut colonization in mice. The effector (Tce1) is a small protein that acts as a Ca2+- and Mg2+-dependent DNase, and its toxicity is inhibited by a cognate immunity protein, Tci1. As expected, T6SS-3 mediates canonical, contact-dependent killing by directly injecting Tce1 into adjacent cells. In addition, T6SS-3 also mediates killing of neighbouring cells in the absence of cell-to-cell contact, by secreting Tce1 into the extracellular milieu. Efficient contact-independent entry of Tce1 into target cells requires proteins OmpF and BtuB in the outer membrane of target cells.The discovery of a contact-independent, long-range T6SS toxin delivery provides a new perspective for understanding the physiological roles of T6SS in competition. However, the mechanisms mediating contact-independent uptake of Tce1 by target cells remain unclear.
论文链接:https://www.nature.com/articles/s41467-020-20726-8
